刚刚,武汉市水务局发布了最新修编后的渍水风险图。目前武汉已进入汛期,接连遭遇两场降雨,武汉市水务局相关负责人表示,水务部门已根据渍水风险图制定一点一策应对预案,降雨期间将安排专人和设备进行处置,同时也提醒广大市民及时关注预警预报,必要时注意绕行。

中心城区共有59处易渍水点
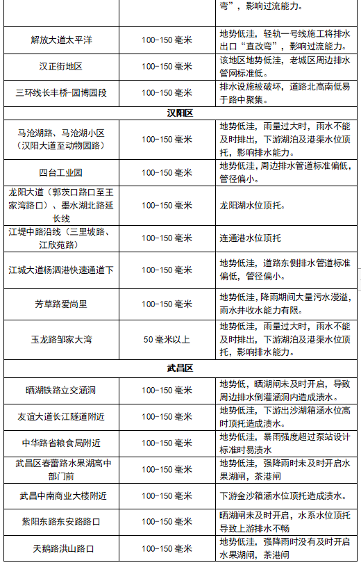
武汉市水务局今年根据雨情及排水设施情况,修订了渍水点风险图,中心城区(含东西湖区)主次干道共有59处易渍水(风险)点,其中,高风险渍水点8处(大于50毫米强降雨时),中风险渍水点45处(100-150毫米强降雨时);低风险渍水点6处(150毫米以上降雨时)。
水务部门通过认真研判渍水成因,制订了《2020年中心城区主次干道易渍水点“一点一策”应急预案》逐一明确了责任领导、责任人员、应急措施和工程措施,压实责任。目前,三环线宏图大道、三环线园博园、白沙路白沙四路交汇处、太子湖北路等一批渍水点已整改完成。水务部门不断强化事前把控,尽最大努力降低渍水风险和影响。
武汉市水务局将利用手机短信平台提前发布暴雨渍水预警,充分利用全市易渍水点和湖泊港渠水位监测点、市气象局雨量站点、市公安局视频监测系统等平台,全过程、全方位研判雨情和水情,及时向社会发布雨情、渍情信息。
此外,在汛前,为提高排渍抢险突发状况应对能力,武汉市各区已陆续开展了防汛排渍应急演练,通过演练,加强各单位、各部门联动,动员协调各方力量,全力应对强降雨。
易渍水点成因主要有三
武汉市水务局负责人介绍,该市排水系统形成跨度长,覆盖范围广,设施规模大。虽然虽经多年的建设,完善了主干,打通了动脉,排水能力有了阶段性提升,主要表现为同等降雨条件下,渍水点明显减少,渍水时间明显缩减和渍水面积明显减小。
尽管如此,但气候、地势等客观条件未变,绝大多数老旧管网坡度小、流速慢、易沉积、排不赢等基本特征也未发生本质变化,受其影响,武汉市中心城区(含东西湖区)仍有59处易渍水点。主要原因有三个方面。
首先是气候变化引起的极端降雨增多。据统计分析,武汉市主汛期极端降雨呈现增多、增强的趋势,具有总量大、短时强度大、易成灾的特点。若遇突发强降雨过猛过急,雨水径流快,排水口收水不及,低洼地段易产生滞流出现短时渍水。
其次,历史形成的排水设施标准不高、能力有限。一方面城区地势低洼、平缓,排水坡度小、水流平缓,汇流时间长,强降雨短时排不赢的现象十分突出;另一方面,全市主干管网、骨干泵站能力虽有所提高,但各区现有次支管道配套建设不均衡,设施标准低、口径小的问题普遍存在,强降雨时,排水设施超负荷运行,导致局部区域出现短时渍水。
第三,地块开发过程中排水设施配套未形成体系的问题依然存在。城市规模迅猛扩张,大量开发项目地处城中村、城乡结合部,这些地方原有市政雨污水设施往往一片空白,开发过程中排水设施建设未形成系统,极易出现渍水。
降雨期间不要盲目涉足渍水区域
近年来,国内外城市内涝灾害频发,内涝已经成为一个世界性问题。面对渍涝灾害,水务部门将尽最大努力积极应对。同时,也提醒广大市民密切关注气象部门天气预报和水务、应急管理、交管部门的渍水预警预报,合理选择出行方式。
水务部门和交管部门及相关服务平台加强了合作,请各位司机朋友出行密切关注交通信息和警示标识,及时调整路线,避免拥堵。由于立交涵洞是渍水多发地带,目前中心城区主要干道的立交涵洞基本都有液晶显示和水位标尺,发生渍水时请切勿涉险强行通过,以免危及人身安全或造成财产损失。
尤其是降雨期间,市民外出步行一定要注意安全。很多用来排水检修的窨井,由于突发强降雨可能局部顶托造成井盖掀翻,十分危险。请广大市民切实注意,不要踏足或行走在不明水深的区域,防止发生意外事故。
此外要高度重视建设工地安全防范,预报强降雨时,请各工地、尤其是涉及地下作业的施工单位及人员注意安全,防止出现因强降雨造成的安全事故发生。
强降雨时,水位上涨较快,沿河、沿江泵站启动抽排,请市民千万不要下河或重要排口附近捞鱼,以免发生事故。市民若发现不安全因素或渍水情况,可拨打12345市长热线,水务部门将在第一时间做出反应,尽最大努力解决。





